






此次列入集中开竣工活动的项目共有170个、总投资1178.7亿元。其中,产业项目113个、总投资621.3亿元,基础设施项目38个、总投资459.1亿元,社会事业项目19个、总投资98.3亿元。值得一提的是,此次开竣工活动,共有31个投资10亿元以上项目参与,其中开工20个,包括福海创年产300万吨精对苯二甲酸(PTA)扩建、漳汕高铁东山岛站基础配套、辉源金属制品深加工、金宝园区污水处理厂及配套市政基础设施建设工程、吴田山废弃矿山综合治理工程、六鳌海上风电场二期、艾丽鑫视讯产品及配件生产等项目;竣工11个,包括旗滨玻璃一窑多线光伏组件高透基板材料一期、西湖生态园、大唐阳光城综合体、赤湖工业园热电联产、宝瑞新天地等项目。
市领导一行深入项目现场,实地了解项目情况,对各级各部门全力抓项目、促发展取得的成效给予充分肯定。市领导强调,新一年里,要认真学习贯彻党的二十大精神,深入开展“产业发展项目建设提升年”活动和“七比一看”竞赛,坚持项目为王、项目为大、项目为重,全力以赴抓产业上项目,千方百计扩大有效投资,持续提高招商引资实效,为全方位推进高质量发展提供有力支撑。要做好要素保障,深化 “千名干部挂千企”帮扶活动,落实“项目吹哨、部门报到”机制,主动靠前服务,积极向上对接,争取更多政策、资金支持,想方设法解决瓶颈制约问题,保障项目高效有序推进。要进一步提振干事创业精气神,以有心、有数、有责、有方的工作状态,甩开膀子加油干,加大力气往前冲,全力争取首季“开门红”,确保新一年发展开好局、起好步。
全市2023年第一季度招商项目集中签约活动举行>>>
1月5日,全市2023年第一季度招商项目集中签约活动在漳州宾馆举行。市委书记张国旺、市长王进足、市人大常委会主任李东河、市政协主席吴文团等市领导现场见证。

此次活动包含招商项目集中签约、金融机构支持“亩均论英雄”企业融资对接签约,市政府分别与工商银行福建省分行、华福证券有限责任公司签署战略合作协议等。在招商项目集中签约活动中,全市共签约项目157个、总投资800.4亿元,其中现场签约合同项目16个、总投资301亿元,“交地即开工”项目15个。这些项目各具特色、含金量高、带动力强,将对我市进一步完善产业配套、扩大有效投资、加快产业转型升级、建设现代化经济体系等起到积极作用,为加快建设现代化滨海城市提供有力支撑。
金融机构支持“亩均论英雄”企业融资对接签约活动,共为1210家“亩均论英雄”企业授信389.69亿元,其中参加现场签约的有12家,共授信50.84亿元。签约活动的举行,将进一步强化“亩均论英雄”理念,降低企业融资成本,引导金融机构为“亩均论英雄”企业提供更加优质的资金要素保障。
根据合作协议,“十四五”期间,工商银行福建省分行将充分运用“贷、债、股、代、租、顾”等综合融资方式和各类创新金融手段,为漳州经济社会发展提供1000亿元以上的意向性投融资支持;华福证券有限责任公司将力争“十四五”期间为漳州企业新增意向式融资规模120亿元以上,新增辅导备案企业3至5家,助力“9+5”产业集群做大做强。
副市长郑立敏主持。

今天上午
芗城区举行2023年第一季度
重点项目开竣工活动
暨辉源热镀锌板卷项目开工仪式


此次集中开竣工活动,我区开竣工项目共12个,总投资177.93亿元,年度投资额17.85亿元。

辉源金属制品深加工项目

来源:芗城融媒 记者 | 刘钦赐 罗国源 谢威 郑文典


今天上午参加2023年龙文区第一季度集中开竣工的项目共有72个,总投资150.9亿元。其中开工项目33个,总投资76.1亿元,年度计划投资25.2亿元;竣工项目39个,总投资74.8亿元。项目涵盖社会民生、产业项目、基础设施等领域。这批项目的开竣工将以新的经济增量为今年开门稳、开门红夯基垒台,聚势赋能。同时对推动我区加快产业转型升级、提升城乡建设品质、改善人民生活具有积极作用。
区委常委、蓝田经济开发区党委书记沈晓辉主持集中开竣工活动,区政府党组成员、蓝田经济开发区管委会主任王海金;区委办、政府办、区直有关单位、各镇(街道)主要负责人;蓝田经济开发区部分干部及业主单位相关人员等参加活动。
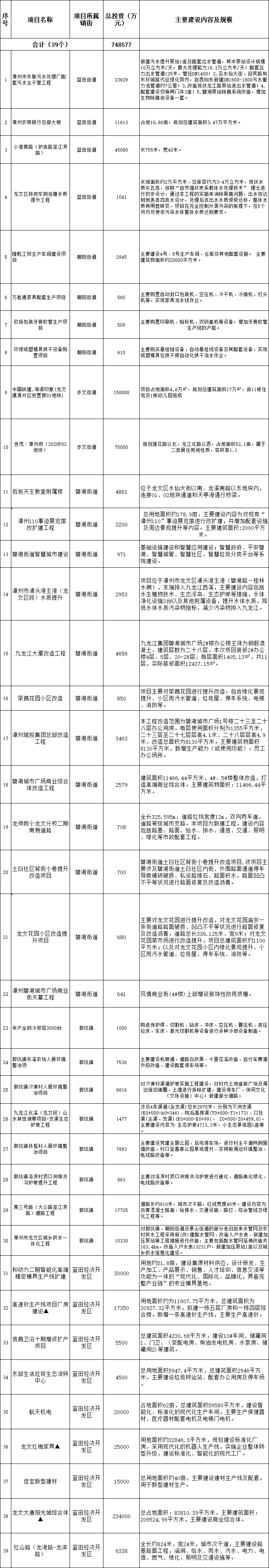
(文末附:龙文区2023年第一季度集中开竣工项目汇总表)
此前,我区还组织收听收看了漳州市提升招商实效现场推进会暨招商项目集中签约仪式。我区共有14个项目参加2023年漳州市第一季度集中开竣工,总投资81.8亿元,其中开工项目5个,总投资19.76亿元,年度计划投资8.5亿元;竣工项目9个,总投资62.04亿元。




来源:龙文融媒




此次漳州高新区第一季度计划开竣工项目共计49个,总投资131.3亿元,年度计划投资52亿元,涵盖城建、工业、生态、服务、社会事业等领域。其中,计划开工项目37个,总投资91.26亿元,年度计划投资38.65亿元;计划竣工项目12个,总投资40.05亿元,年度计划投资13.36亿元。这些项目中,纳入这次全市集中开竣工项目12个,总投资100.36亿元,其中,计划开工项目6个,总投资25.38亿元,包含漳州粮食产业园、工业邻里中心、九龙江流域(高新段)南岸河岸生态带修复提升工程等产业项目和生态项目;竣工项目6个,总投资74.98亿元,包括漳州市圆山大道、泓光半导体材料二期项目等重大基础设施和产业项目。

高新区党工委、管委会始终坚定落实“项目为王、项目为大、项目为重”的理念,纵观第一季度开竣工项目,基本都体现了投资贡献大、带动效应强、社会效益好的特点,对进一步壮大产业体量、完善高新区城市功能、提升城市能级具有重要意义。漳州高新区将以此次开竣工活动为契机,齐心协力、只争朝夕,全力以赴推进三大片区开发建设,为漳州建设现代化滨海城市作出高新贡献。

据了解,本次通车的圆山大道全长约18.9公里,是高新区“三横、六纵、十桥”交通网络的重要组成部分。西段已建成通车,东段西起纵十路,东接厦漳同城大道象镇互通,路线全长6.53公里,按市政一级公路标准,道路红线宽70米,主车道双向八车道,辅道双向四车道。该段建成后标志着高新区在提升区域互联互通水平上取得新进展。这条东西向贯通的通道,不仅可以推进片区整体开发建设,还加强了西向与南靖县城、东向与角美新城及厦门方向之间的交通联系。

当天,漳州高新区还举行了2023年第一季度项目集中签约活动,推动一批优质项目签约落户。活动现场还向企业家推介了漳州高新区良好的营商环境和产业政策。区党工委、管委会在家领导班子成员共同参加并见证了本次签约活动。


漳州高新区2023年的第一次集中签约活动现场共签约6个项目,总投资53.96亿元。其中,国企项目2个,总投资31.46亿元;外企项目2个,总投资10.895亿元;民企项目2个,总投资11.6亿元。本次签约主要围绕智能制造产业项目,瞄准优质外资项目,体现了高新区坚持围绕重点产业开展精准靶向招商,补外资短板、造产业高地的决心。
本次签约有以下项目:
国企项目2个,包括智能制造产业园A区、B区建设项目,漳州市公安局基础设施项目。
外企项目2个,包括能化装备产业园项目,福建博港国际贸易进出口项目。
民企项目2个,包括龙海铭宇建材有限公司矿山及工业广场项目,重和智能装备、特种属具项目。
本次签约有三大亮点:
补齐短板,签约大好外资项目
主动靠前服务,高效对接日本世界环境技研株式会社,为企业提供从签约到落地“一站式”“妈妈式”服务,推动高新区首家日资企业顺利落地。能化装备产业园项目拟用地130亩,计划总投资10亿元,主要进行石油化工设备和氢能源设备的研发、生产、销售,并引进上下游配套企业,建设成为能化装备产业园区,预计项目投产后可实现产值超25亿元,年纳税3900万元,并在5年内实现百亿产值。
精准驻点,招引高端制造产业
依托“三大片区”产业链招商地图,锁定智能制造、生物医药主导产业开展驻点招商,高效成立驻深圳招商联络处,及时开展驻厦“五比”招商竞赛,全面提升驻点招商引资实效。成功签约总投资2.5亿元的重和智能装备、特种属具项目,该项目主要建设智能装备、特种属具研发生产基地,引进高端智能制造、智能装备及相关配套企业,预计年产值2.6亿元、年纳税1155万元,助力“一智”产业园形成产业集聚;还引入了总投资10000 万港币福建博港国际贸易进出口项目,促进我区外资外贸高质发展。
筑巢引凤,借力国资代建厂房
深度合作漳州城投、漳龙、九龙江圆山等国企,创新践行国企代建模式,全力解决企业前期资金困难等问题。本次签约的智能制造产业园A区、B区建设项目由漳州九龙江圆山投资有限公司投建,拟用地面积约410.58亩,总投资约20.7亿元,主要建设智能制造和电子信息产业园通用厂房,建成后预计年产值24.7亿元、年纳税1.24亿元,将推动全区智能制造产业招大引强,加速形成产业高地。
开门红!龙海2023年一季度集中开竣工23个项目,总投资99.71亿元
开年即开跑。今天(1月5日)上午,龙海举行“2023年第一季度重点项目集中开竣工活动”,以实际行动深入学习贯彻落实党的二十大精神,以高质量项目带动龙海高质量发展。漳州市副市长余向红、区长陈艺章、区人大常委会主任蔡国荣参加活动。

据了解,参加此次集中开竣工活动的项目共有23个,总投资99.71亿元。包括开工项目17个,总投资86.78亿元;竣工项目6个,总投资12.93亿元。项目涵盖产业发展、基础设施、社会民生等各个领域。其中,龙海数字产业园·万洋众创城三期项目,位于锦江大道旁,规划用 356亩,建筑面积约55万平方米,项目重点引进智能制造、3D 打印、电子信息、新材料制造、高端装备及相关配套产业。项目建成可容纳约200家企业,将有效地吸纳闽台中小企业在园区内聚集、孵化、壮大,形成“项目向园区集聚、工业向沿海集中”的产业发展格局。

了解,龙海数字产业园·万洋众创城项目共分三期,计划总投资100亿元,总规划用地2000亩,拟打造集制造研发、仓储物流、生产生活配套、电子商务、金融服务和智慧园区管理为一体的智能产业园区。目前一期项目成功招商125家,招商完成率高达98%,取得良好成效。


区领导蓝振强、林茂成,龙海经济开发区党工委书记、各乡(镇、场)党委书记、区直相关部门负责人参加活动。
来源:龙海新闻 记者/韩奕杰 曾秋波 苏祝巧
总投资93亿元!2023年一季度长泰区13个重点项目开竣工








来源:新长泰微新闻
10个招商项目签约长泰,涵盖电子信息、智能制造、新材料……
今天上午,长泰区10个招商项目签约,计划总投资51.5亿元。市人大常委会副主任吴芳华,区委书记胡滨、区长尤宇川、区人大常委会主任周俊雄等区领导参加。

据了解,本次签约项目涵盖电子信息、智能制造、新材料等领域,分别是总投资15亿元的金嘉华卫生用品项目,总投资8亿元的乐聚环保餐盒及包材项目,总投资1亿元的和其美家居新材料项目,总投资8亿元的祥云高性能塑料管项目,总投资5000万元的高性能玻璃纤维项目,总投资1.5亿元的志锐新能源汽车配件项目,总投资8亿元的安泰铝模新材料项目,总投资1亿元的华振新能源锂电池项目,总投资8亿元的环球金匠智能家居项目,总投资5000万元的赢创食品添加剂项目。这次签约项目技术含量高、带动能力强、发展前景好,将为长泰“勇当漳州高质量先锋”注入强大动力,也充分彰显了广大企业家看好长泰的信心、选择长泰的倾心、深耕长泰的决心。



长泰始终把发展经济的着力点放在实体经济上,全面实施产业项目提质行动,坚持实施主导产业“链长制”,持续打好产业链招商、以商引商、政企联合招商“组合拳”,不断优化营商环境,让优质项目进得来、留得住、做得强,让企业放心投资、安心创业、舒心发展,以高质量项目推动高质量发展。
来源:新长泰微新闻
产业促发展,招商增动能。为深入贯彻落实党的二十大精神和刚刚胜利闭幕的市“两会”、市委经济工作会议精神,扎实开展“产业发展项目建设提升年”活动,动员全市上下以“时不我待、只争朝夕”的精神,高质高效推进招商引资工作。在全市提升产业招商实效现场推进会后,漳州市委市政府立即举办2023年第一季度招商项目集中签约仪式。






最后,市政府还与工商银行福建省分行、华福证券有限公司签订了战略合作框架协议。
新闻链接
去年来,全市上下深入贯彻落实习近平总书记重要讲话重要指示精神,深入开展“产业发展项目建设攻坚年”活动和“七比一看”竞赛,狠抓招商引资和项目建设,持续开展“一季一签约”活动,全年共签约项目1267个,总投资3067.7亿元,截至目前,当年签约且当年开工项目1035个,开工落地率达到88.1%,全市“大招商、招大商”的氛围日渐浓厚、效果逐步显现,一批批大项目、好项目纷纷落户漳州。
来源:漳视新闻
推荐阅读

责编:漳州楼市情报/漳州楼市网www.0596loushi.com整合编辑
免责声明:图文版权归属原作者,文章内容及图片如涉及作品内容、版权和其它问题,请在30日内与本公众号联系,我们将在第一时间删除内容。文章只提供参考并不构成任何投资及应用建议。

猛戳,提醒更多人“在看”